三大不當行為
事件時間軸
教師呂美貞於教室批改作業
- 不滿學生作業成果,將作業本從桌面掃落至地面
- 由受害學生自行撿回至座位,此行為已發生3次
- 另有3位學生遭受同樣待遇(6號、8號、9號、12號)
教師呂美貞上午體罰學生,拿教鞭抽打手背(6號、9號)
- 下午請家長到校,說學生智商與情緒有問題,建議至醫院評估
- 但沒告知上午有體罰學生
- 轉介學生至輔導室參加小組輔導
家長與學生至榮總看診,醫師安排心理評估
家長與學生至榮總心理評估
學生於午休時間吃蘋果
- 教師呂美貞於午休時間,搶學生蘋果並砸於桌面
- 在桌面是蘋果殘渣情形下,學生趴於桌面午休
- 於聯絡簿寫"午休不亂跑",與當日發生事實明顯不符(附件)
- 家長於聯絡簿寫"孩子被老師嚇到"
教師呂美貞看完家長聯絡簿留言
- 於全班面前斥責學生:如果我不這樣做,你會聽嗎?
- 教師呂美貞於聯絡簿回覆"吃東西已三犯",與學生確認後僅第一次發生
- 當晚家長與學生至榮總看報告,醫師說評估正常無異狀
教師呂美貞於聯絡簿留言
- 因為同學作弊,學生說同學是作弊鬼。並詢問醫院檢查結果。
- 家長回覆,已提醒學生說好話,醫師檢查一切正常,如果被體罰或被摔東西,情緒會不穩定,影響上課表現(附件)
教師呂美貞看完前日家長留言,於聯絡簿留言,請家長聯繫
- 當晚家長聯繫教師呂美貞,教師說明已經給學生很多次機會,日後將直接處罰
- 家長十分不滿,教師不僅沒為體罰&摔書&摔蘋果道歉,並將繼續處罰
- 家長強烈抗議,不同意教師體罰及精神虐待行為,並要求教師跟學生道歉
教師呂美貞在班級中向受害學生口頭道歉,並詢問受害學生:這樣道歉可以了嗎?
家長申訴公文至教育局(附件)
大新國小收到公文,校長吳政憲與教師呂美貞詳談
校長吳政憲打電話通知家長
- 學校收到教育局公文,將受理申訴
- 校長與教師呂美貞初步瞭解後,稱事情沒那麼嚴重
家長跟學務處主任許孟順約談
- 學校6/6-6/13這段時間,並沒有主動關心過申訴學生
- 家長要求主任到班說明學校零體罰政策,如果遇到霸凌可以到學務處尋求協助
- 家長要求輔導室關懷申訴學生
- 主任表示考量老師心情,到班說明再考慮,但輔導室關懷可以協助
- 霸凌小組結果需要歷時2~4個月,審查期間主任只能加強巡堂頻率
- 其餘保持行政中立,依照霸凌事件處理流程處理
學務處主任許孟順提供輔導室主動關心同意書(附件)
繳回輔導室同意書
- 教師呂美貞於考試卷寫:站起來看同學的考卷(附件)
- 受害同學並無站起來,也沒偷看考卷,左右鄰座同學也並未看見受害同學站起來
- 莫名的指控,並且扣5分
受害學生再次跟右邊周姓同學詢問,是否有考試站起來偷看
- 周姓同學確定沒有此事
- 學務處主任許孟順也並未查清事實,考試平白被扣分
辦理轉學
調查三人小組訪談
- 由律師、家長會代表、教師代表組成
- 之後調查報告交給校評會決議
收到訪談逐字稿
學務處主任許孟順來電要求在有錯字的逐字稿簽名,在拒絕簽名後,等待逐字稿修正版本。
將修正後的逐字稿簽名繳回
收到懲處公文,教師呂美貞僅需"正向管教與班級經營"研習4小時,與書寫研習心得1500字,對於學校及教師成績考核委員會如此保護教師,深感心寒。(公文附件)
家長評價與建議
- 教師呂美貞之體罰與管教不當之行為,已明顯觸法,但校長吳政憲身為霸凌因應小組招集人,稱事情沒那麼嚴重,霸凌因應小組公正性有待商榷。
- 學務處主任許孟順基於行政中立立場,除了加強巡堂頻率,並無法提供更多保護。
- 於學校收到教育局公文後,至校長吳政憲聯繫家長已經過7天,期間學校並無任何人關心受害學生,卻洽詢教師呂美貞之意見。
- 學校並無宣導"零體罰政策"給學生知曉,讓學生遭受體罰後,不知道可以跟學務處尋求協助,學校明顯失職。
- 要求主任到班宣導"零體罰政策",以教師呂美貞之心情為優先考量,而拒絕家長要求,並無考量學生將會繼續遭受體罰。
- 該校於2024上半年度,也有另起教師霸凌學生事件,因錄音證據明確,立刻調離現職,由代課老師負責。
- 學生能保護自己的方式,只能隨身攜帶錄音筆自保。
- 如果發生霸凌事件,跟學校反應後的處理方式,只有學務處&家長&老師,三方洽談協調,並無實質的效益,建議找人本教育基金會和台中市教育局協助。
- 在尋求第三方協助時,請盡量蒐集任何證據,通話錄音、現場錄音、紙本紀錄、訊息紀錄,只要證據明確,將能快速進入教評會,縮短2至4個月的煎熬期,可避免二次傷害。
- 寫公文如果有困難,先用時間順序條列事件,到ChatGPT使用指令:"請用公文格式重新改寫以下文字"
- 不要一味的相信教師說法,建議第一次班親會後,要在教室門口等待同學家長們,一起加入Line群組,無論是課本沒帶,或是拿錯作業都能快速互助,最重要的是除了小孩、教師之外,還有第三方說法可以參照。
孩子歷經三個月的身心壓力,還被貼上智商情緒有問題的標籤,被迫參加輔導小組與醫院長時間評估,這些事情讓孩子心生恐懼,明明是老師情緒失控,結果是我被送去輔導?榮總醫院評估後正常,孩子才哽咽說出被體罰摔書的真相。
孩子只有家長自己能保護。
附件證據
申訴公文原文
點擊展開申訴公文全文
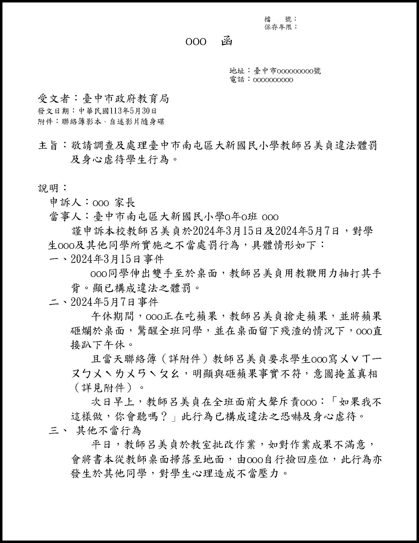
主旨:敬請調查及處理臺中市南屯區大新國民小學教師呂美貞違法體罰及身心虐待學生行為。
說明:
申訴人:ooo 家長
當事人:臺中市南屯區大新國民小學o年o班 ooo
謹申訴本校教師呂美貞於2024年3月15日及2024年5月7日,對學生ooo及其他同學所實施之不當處罰行為,具體情形如下:
一、2024年3月15日事件
ooo同學伸出雙手至於桌面,教師呂美貞用教鞭用力抽打其手背。顯已構成違法之體罰。
二、2024年5月7日事件
午休期間,ooo正在吃蘋果,教師呂美貞搶走蘋果,並將蘋果砸爛於桌面,驚醒全班同學,並在桌面留下殘渣的情況下,ooo直接趴下午休。
且當天聯絡簿(詳附件)教師呂美貞要求學生ooo寫ㄨˇㄒㄧㄡㄅㄨˋㄌㄨㄢˋㄆㄠ,明顯與砸蘋果事實不符,意圖掩蓋真相(詳見附件)。
次日早上,教師呂美貞在全班面前大聲斥責ooo:「如果我不這樣做,你會聽嗎?」此行為已構成違法之恐嚇及身心虐待。
三、 其他不當行為
平日,教師呂美貞於教室批改作業,如對作業成果不滿意,會將書本從教師桌面掃落至地面,由ooo自行撿回座位,此行為亦發生於其他同學,對學生心理造成不當壓力。
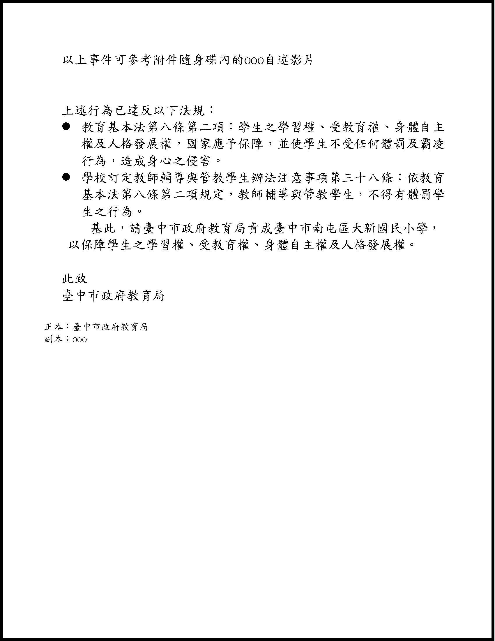
以上事件可參考附件隨身碟內的ooo自述影片
上述行為已違反以下法規:
- 教育基本法第八條第二項:學生之學習權、受教育權、身體自主權及人格發展權,國家應予保障,並使學生不受任何體罰及霸凌行為,造成身心之侵害。
- 學校訂定教師輔導與管教學生辦法注意事項第三十八條:依教育基本法第八條第二項規定,教師輔導與管教學生,不得有體罰學生之行為。
基此,請臺中市政府教育局責成臺中市南屯區大新國民小學,以保障學生之學習權、受教育權、身體自主權及人格發展權。
此致
臺中市政府教育局









